1. Introduction
1.1 Background
随着全球气候变化挑战日益严峻,各国积极寻求全面监测和控制碳排放的有效策略,以实现碳中和与碳达峰目标。在此背景下,联合国成立 Carbon Lot-Chain 区块链实验室,汇集全球加密朋克与区块链技术专家,共同开发“EcoCarbonChain”(国际碳公共链)。通过物理碳检测仪器采集大气元素精确数据并记录于区块链,仅需网络节点贡献算力作为燃料,利用 EcoCarbonToken (ECT) 实现工作量证明,从而建立全球分布式节点网络,收集大气数据以有效监管各地区碳排放。
此外,EcoCarbonChain 将区块链技术与物联网 (IoT)、人工智能 (AI) 前沿进展相结合,构建全面、透明、高效的去中心化物联网生态系统,解决碳排放监测中的数据不准确、物联网安全隐私、基础设施建设困难及缺乏标准化互操作性等挑战。
1.2 Mission and Vision of the International Carbon Chain
Eco-Carbon-Chain IoT 平台由国际碳公共链 (ECT) 驱动,将区块链与 IoT 深度融合,有效解决碳排放监测的准确性和透明度关键问题,并推动 LoRa 等低功耗广域网在智能电网、能源管理领域的基础设施建设。利用区块链去中心化、不可篡改的特性,平台为碳排数据的记录与交易提供可信框架。通过集成物联网设备尤其是 LoRa 传感器网络,实现碳排数据的实时收集、传输及存储,支持从电力设施到工业过程的精准监测,确保碳足迹计算准确性,助力政府、企业和市场参与者有效管理与交易碳资产。

结合云架构与先进算法,EcoCarbonChain 还开发了去中心化交易平台、托管服务及碳市场金融衍生品套件,提升碳资产流动性,帮助企业实现减排目标,助力全社会向清洁低碳经济转型。平台策略响应全球“碳达峰、碳中和”战略,支持全球绿色能源框架及可持续发展倡议。
II. Technological innovation of EcoCarbonChain
2.1 Carbon monitoring technology
EcoCarbonChain 采用先进碳监测终端设备,可实时监测并精确记录多种温室气体排放数据,包括 CO₂、CH₄ 及挥发性有机化合物 (VOCs)。

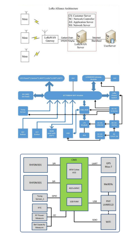
2.2 LoRa internet of things
通过 LoRa IoT 技术,建立高效稳定的碳监测网络,实现远距离、低功耗数据传输,确保碳数据采集与上报无缝集成。
2.3 Decentralized low-carbon mall
EcoCarbonChain 开发了去中心化低碳商城,激励绿色消费行为,支持碳积分流通与低碳产品交易,构建可持续消费生态。
2.4 Application of AI technology
平台引入 AI 算法处理海量碳排放数据,实现智能化数据分析与碳足迹计算模型优化,显著提升碳监测与管理的精确性。
2.5 Decentralized networking data validation
推出去中心化物联网数据所有权机制,保护内容创作者知识产权,通过分布式存储技术确保内容高效访问,原创者获得基于区块链的奖励,激励创新并保护知识产权。
2.6 Internet of Things operational economic model
碳链物联网中创新的工作量证明 (PoW) 机制,通过网关和基站的数据传输生成 EcoCarbonToken (ECT)。随着设备数量增加,生态系统容量增强,数据量及产出同步增长。
III. Change brought about by EcoCarbonChain
⚡ Fast popping speed
快速出块,交易与智能合约即时处理,高吞吐量。
⛏️ High Miner Capacity
支持超过1亿矿工节点,增强安全性与抗攻击能力。
🔒 Security & Privacy
分布式存储+高级加密,保障物联网数据安全与用户隐私。
💰 Low Gas Fees
Gas费极低(0.000021),普通用户与小参与者轻松参与。
🌿 High-Density Carbon Monitoring
高密度碳监测网络,突破传统监测空间局限。
🔋 Low-Cost, Low-Power IoT
LoRa IoT 技术使设备成本与能耗大幅降低,支持大规模长期部署。
📊 More Accurate Real-Time Data
确保碳排放数据实时精准,为碳市场决策提供强力支撑。
🌱 Promoting Low-Carbon Economy
激励低碳消费,促进碳资产公平透明交易,推动全球低碳经济快速成长。
IV. Characteristics and Opportunities of Industry 4.0
4.1 Return to the Essence: 工业4.0强调环保与资源循环,EcoCarbonChain聚焦环境健康与可持续发展。
4.2 Intelligence & Digitization: 全面运用智能与数字化工具,引领碳管理创新。
4.3 Low-Carbon Development Challenges: 应对数据准确性与监测覆盖范围,提供有效解决方案。
4.4 Role of EcoCarbonChain: 填补碳管理领域空白,整合资源构建全球低碳产业生态。
4.5 LoRa IoT and AI: The Spirit Realm: LoRa IoT 连接物理与数字世界,AI构建可定制三维虚拟空间,二者融合诞生“Spirit Realm”。该超现实虚拟世界实时映射物理变化,实现温度、湿度、行为数据同步,模拟碳排放情景,预测气候变化,引导低碳生活方式,并为政府与企业决策提供科学支持,驱动全球低碳发展。

V. Project Origins and Development
5.1 Origins: 2019年由区块链专家、环境科学家及IoT技术领袖共同创立,针对碳排放数据不透明、准确性差及交易标准化困难等痛点,打造全球首个去中心化碳监测与交易平台。
5.2 Technological Development & Team Growth: 团队专注碳监测终端微型化、智能化并与区块链集成,成功开发基于LoRa IoT与AI算法的碳监测系统。汇聚全球加密朋克、环保科技、大数据及区块链工程精英,构筑坚实研发壁垒。
IBM计算机研究中心背景,精通比特币、以太坊、HyperLedger,专研共识机制、智能合约、跨链及隐私保护。
研究区块链核心数学模型、人工智能核心算法与大数据并行计算,为项目提供深度算法支持。
数据挖掘、电子商务数据与算法优化专家。
10年数据存储研发经验,曾任多家大数据公司首席科学家,商业智能系统权威。
负责比特币/以太坊挖矿算法、跨平台迁移及交易所技术架构。
多伦多大学金融背景,深入产业研究与商业模式,具备完整金融经验。
区块链技术工程师,Python专家,主导人工智能算法构建与优化。
5.3 Establishment of partners and ecosystem: EcoCarbonChain 与联合国环境规划署(UNEP)、世界温室气体数据中心(WDCGG)等建立战略伙伴关系,构建覆盖数据采集、碳汇认证、低碳交易的全链条生态系统。
VI. Technical Strength and Patent Strategy
6.1 核心专利组合: 拥有物联网碳监测终端、区块链数据上链机制、AI辅助碳足迹计算等多项核心专利。自研低功耗碳监测硬件及软件系统获得国际权威机构认证。
6.2 实际应用成果: 在多个大型工业园区部署后,实现园区企业实时碳排放监测,指导企业优化流程,年碳减排超10%。同时平台推动跨境碳信用交易,激活全球碳市场流动性。
6.3 用户反馈与社会影响: 用户高度评价平台透明度与可信度,帮助企业履行社会责任,提高公众碳管理意识,主流媒体广泛报道,影响力辐射全球环保领域。
VII. Success Experiences
7.1 挑战与解决方案: 面对数据安全、跨境协作和标准化难题,团队增强加密技术、分布式账本确保数据完整性,并协同国际标准组织建立统一碳排测量标准。
7.2 关键里程碑: 原型设计 → 第一代碳监测设备发布 → 首笔点对点碳信用交易 → 全球节点突破1000个,确立碳管理领域领导地位。
7.3 与伙伴协同成长: 与 LoRa IoT 组织合作,成功将碳监测设施部署至偏远地区,定制化方案及本地人员培训,实现碳管理能力延伸至未覆盖区域。
VIII. Partners and Collaboration Models
8.1 合作伙伴类型: 政府机构、研究机构、工业企业、金融机构、非营利组织,需求覆盖精准监测、碳资产管理、碳交易合规等。
8.2 多样化合作模式: 技术许可、联合研发、数据共享、碳信用发行与交易伙伴关系,联合举办碳管理研讨会与培训活动。
8.3 互利共赢机遇: 平台向伙伴提供高质量碳排放数据支持,伙伴成功案例反哺平台优化迭代。
8.4 投资机构联盟: EcoCarbonChain已获得 Binance Labs, Protocol Ventures, BlockArk, BlockVC, Draper Associates, True Ventures, Dapper Labs, Chainlink, Greylock Partners, MagicEden, Worklife Ventures, Collab+Currency 等顶级资本支持。
8.5 Strategic partner: 与 Coinbase, Binance, MEXC, Gate.io, OKEX 等交易所达成战略合作,获得生态资源支持,赋能 Web3 成员时间红利。

IX. Future Outlook and Development Plans
9.1 技术演进与产品创新: 持续探索区块链与量子计算、边缘计算融合,推出新一代便携智能碳监测设备及行业定制碳管理方案。
9.2 市场拓展与应用延伸: 在北美、欧洲、亚洲建立分支机构,推动碳公链技术进入农业、交通、建筑等领域,助力全社会低碳转型。
9.3 社会责任与可持续发展目标: 密切携手国际组织与政府,促进更严格的碳排标准和激励政策,共同实现全球碳中和与巴黎协定气候目标。
X. Redefining Business Economics through Web 3.0
Web3.0 以数据即资产、降低交易成本、建立商业利益共同体为核心。EcoCarbonChain 基于 Web3.0 底层架构,通过智能合约激励,构建共建共享的 Web3.0 环保低碳价值世界。每个人均可通过物联网设备参与并获取长期价值收益。
🔹 降低交易成本: 可信协作自动结算,极大提升效率。
🔹 商业利益共同体: 代币经济绑定参与者,实现共赢生态。
EcoCarbonChain 通过 Web3.0 商业逻辑重新定义商业经济,打造透明、公平、可持续的碳资产管理系统,彻底改变传统零和博弈,迈向共享协作时代。
XII. EcoCarbonChain's Advantages and Value
11.1 碳公链的重要性: EcoCarbonChain 汇聚加密朋克、数字资产、投行精英,拥有顶尖顾问团队,在战略布局、资本运作、市场管理及生态建设上远超现有生态聚合平台。其架构独特且不可复制,极大提升碳数据管理的透明度和可信度,推动全球低碳经济转型,深刻影响《巴黎协定》等国际气候目标的实现。
11.2 未来展望与期待: 持续引领碳管理创新,深化全球合作伙伴关系,推广碳公链技术应用,创造更大社会价值和环境效益。
11.3 支持邀请: 邀请社会各界关注并支持 EcoCarbonChain,共同参与改善人类生存环境、实现可持续发展的伟大事业,共建透明公平的全球碳资产管理系统。
XIII. Disclaimer
本白皮书仅供信息参考,不构成任何法律、财务、税务或投资建议。EcoCarbonChain 生态增长价值不具有合同约束力,可能随项目发展调整。任何内容均不构成招股说明书或投资邀请。部分前瞻性陈述涉及风险与不确定性,实际结果或与预测存在重大差异。在限制数字资产交易的司法管辖区内,本文件不构成任何要约。ECT 持有者须自行确认所在辖区合法性。项目团队保留最终解释权。